cserrato.dev
13
Shops Pyme
Ecommerce
Barber Shop
GUI - Point of Sale
GUI - Turing Machine
Real Estate Web
Gym System
Data Dolphin AI Business Model
Point of Sale Web
Employee Administration Web
Algorithms
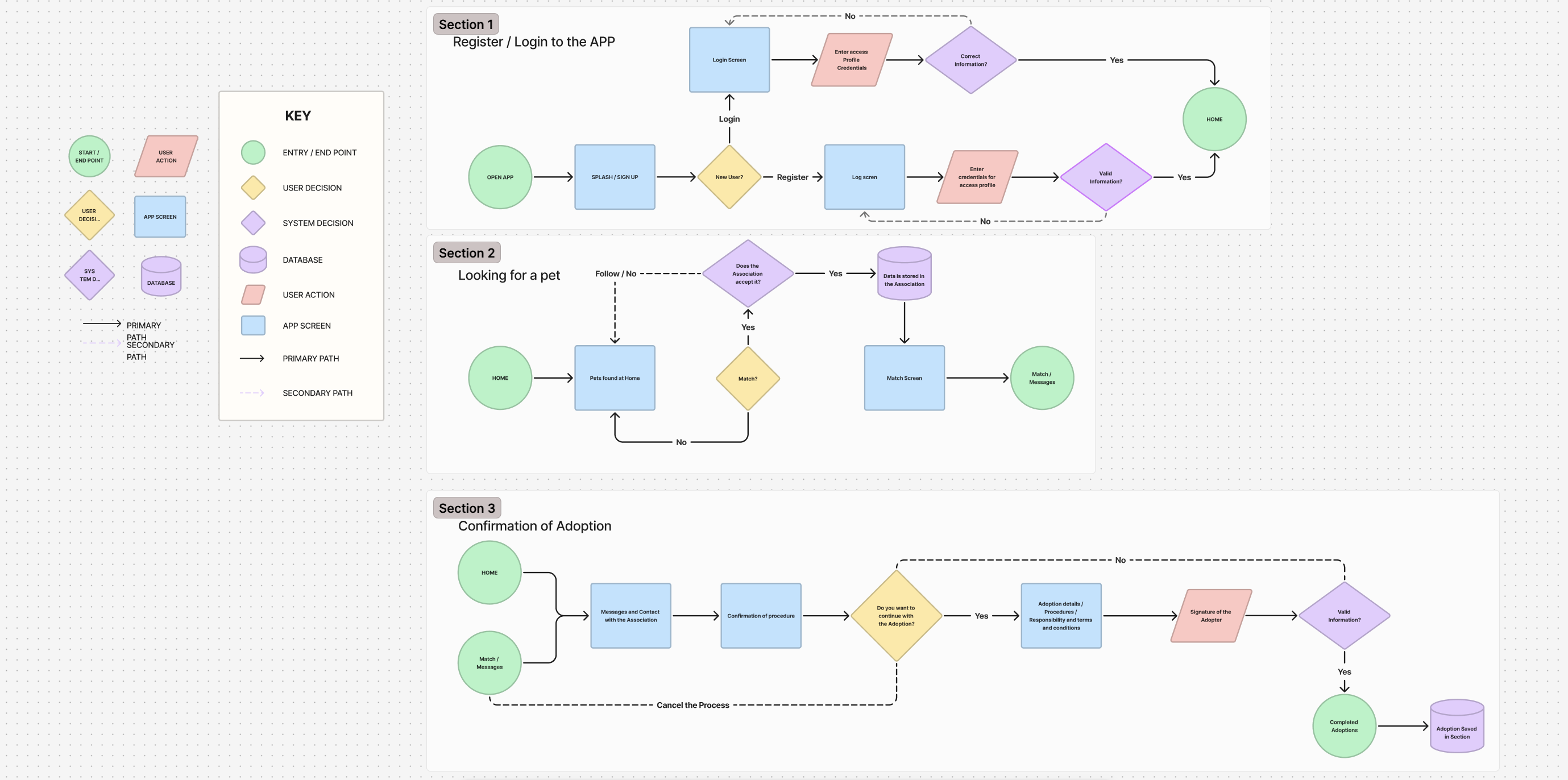
PETinder UI/UX
GUI - SenseFlash